2024年11月台北國際旅展中,泰國經濟貿易辦事處代表宣布台灣永久免簽證!
2025年5月1日起泰國入境卡重啟!
了解更多:[泰國數位入境卡]Thailand Digital Arrival Card飛泰國前線上填寫,2025年5月泰國入境卡重啟

台灣入境泰國享有免辦簽證了!從2023年11月10日起,延長2024年再延長至
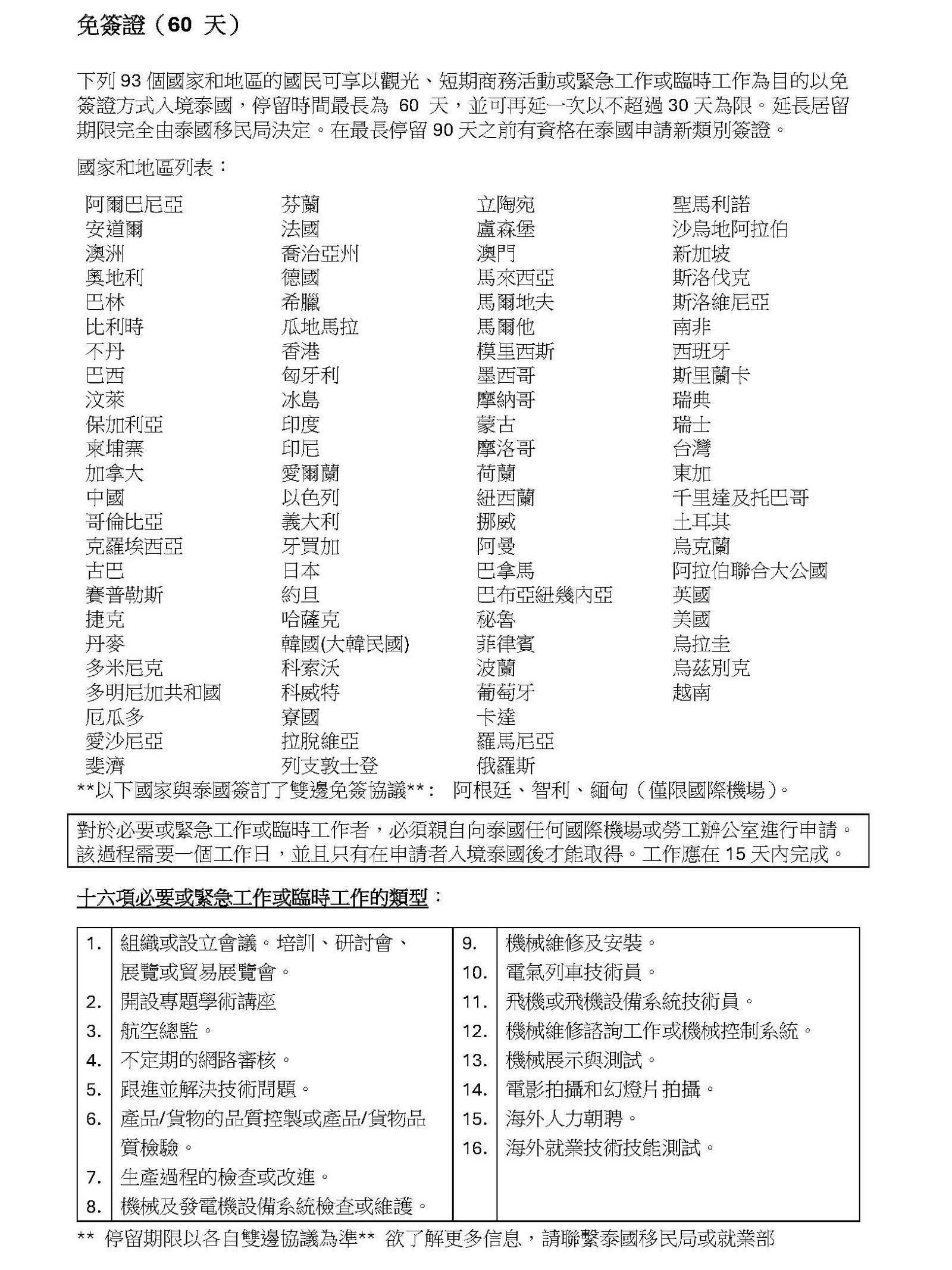
泰國移民局在2024年7月公告93個國家與地區可以「免簽證」入境泰國,最多停留60天,列表中包含「台灣」。這份公文沒有效期,代表泰國免簽一直持續到泰國政府有新公告。
相關文章:[泰國免簽QA]入境泰國需要文件與注意事項,泰國入境卡,泰國免簽證到什麼時候?泰簽效期
2024年12月12日泰國貿易經濟辦事處公告:2025年起如何申請泰國電子簽證
有的人可能會問,泰國不是免簽了?為什麼會需要申請Thai E-Visa呢?
泰國觀光局解釋:E-VISA是針對申請泰國商務簽證或學生簽證等為主,不包含觀光簽證。目前還是維持泰國免簽。
上圖:附註提供給入境泰國申請商務或學生簽證,關於申請泰國電子簽證(Thai e-Visa)的流程。
申請泰國電子簽證的網站,還提供查詢觀光是否要簽證,選你的所在位置與停留天數。台灣要選Chinese(Taipei)
官網:https://www.thaievisa.go.th/
引用來源:泰國貿易經濟辦事處(臺北)Thailand Trade and Economic Office(Taipei)
泰國免簽證,那入境泰國需要哪些文件?
1.中華民國(台灣)護照(剩餘效期6個月以上)+入境機票
2.回程機票備查,目前我還沒有遇到要求檢查機票或飯店訂單。
海關人員有權要求遊客出示回程機票,飯店訂房紀錄(或在泰國住宿聯繫人地址及聯繫方式)、足夠財力證明(每人至少2萬泰銖、每家庭至少4萬泰銖或等值貨幣、信用卡等)備查,並遵守泰國海關入境規定誠實申報。
2024年7月13日,泰國內政部長Anutin Charnvirakul阿努廷簽署公文,來自93個國家和領域的旅客,7月15日起入境泰國免簽可以停留60天觀光,包括台灣。
泰國政府發言人宣布,泰國持續延長台灣免簽證到2024年11月11日,入境泰國免文件手續,可停留觀光30天。如同4月中預期!
泰國觀光免簽證除了延長到2024年11月11日,再加碼!泰國觀光本來可停留30天延長至60天。
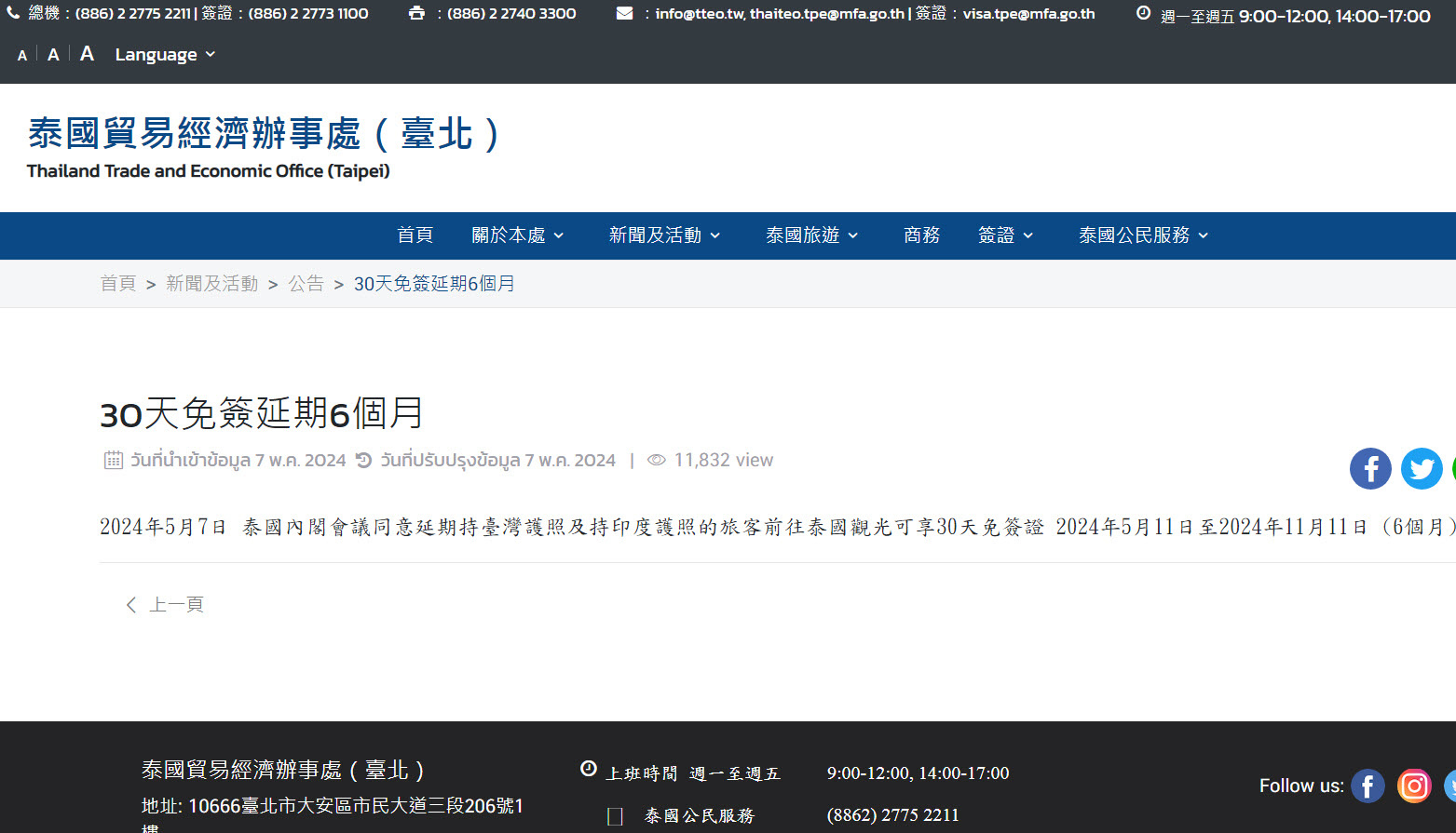
台灣人入境泰國旅遊30天免簽證延長6個月!
2024年5月7日泰國內閣會議同意延期持臺灣護照及持印度護照的旅客前往泰國觀光可享30天免簽證 2024年5月11日至2024年11月11日(6個月)。

2024年免簽時期查看特價的泰國曼谷來回機票,廉價航空若不含行李5千起,長榮華航紅眼航班促銷價約8千起

這波為期一年的「泰國免簽證」與在「駐台北泰國貿易經濟辦事處」申請泰國觀光簽證的差別?
差別在費用與停留時間:持有台灣護照(免任何申請文件)以觀光目的赴泰國的免簽證能停留30天,若是花1200元在台灣親自申請泰國觀光簽證,可以停留泰國60天。
相關文章:[泰簽申請流程]申請泰國觀光簽證準備資料,下載泰國簽證申請表與委託書
泰國給台灣遊客30天入境免簽證活動,將在2024年5月10日到期,後續是否持續泰國免簽?
2024年4月15日台灣外交部次長田中光表示,已經與泰國溝通過,「因為泰國還沒有發布,我們不能提前發布,但是相當正面的發展。」
這個曖昧的回答,想必是會持續泰國免簽政策!畢竟免簽以來,並沒有造成什麼大問題,倒是為泰國帶來更多觀光財。
引用新聞報道:根據泰國旅遊協會統計,台灣於2023年前往泰國旅遊人數達72萬,每次約停留5.9天,花費超過3萬泰銖。泰國於2023年11月10日開放至2024年5月10日,持台灣護照免簽入境泰國;台灣則是開放至2024年7月31日持泰國護照電子免簽入境台灣。
中泰免簽!泰國總理賽塔(Srettha Thavisin)1月2日宣布,2024年3月起中國泰國兩國互相給予永久免簽政策。這一步應該會加速台灣和泰國免簽的可能性?還是形成阻礙?
上圖:中國外交部長王毅與泰國副總理班普里(Parnpree Bahiddha-Nukara)簽署泰中民眾互免簽證的協議的新聞畫面。
2024年1月28日中華人民共和國政府與泰王國政府關於互免持普通護照人員簽證的協定簽約儀式。
中國大陸與泰國在曼谷簽署互免簽證協定,從2024年3月1日起中泰兩國免簽正式生效。新聞一出,大陸攜程旅遊平台相關關鍵字搜索熱度較前一天成長超過7倍。中國遊客上網搜尋最多的泰國城市是曼谷、普吉島、清邁、蘇梅島、芭達雅。
以上圖文引用自網路新聞。
繼泰國給中國限時免簽後,現在也給台灣遊客入境免簽啦!
泰國總理府發言人Chai Wacharonke柴伊在2023年10月31日表示,台灣旅客可以免簽入境泰國了!至2024年5月10日,台灣民眾可以持台灣護照可以免簽入境泰國。
破天荒第一次!不用再填申請表、不只是免簽證費,而是像進出日本、韓國、馬來西亞那種憑護照檢查入境泰國!
台北泰國貿易經濟辦事處臉書貼文:2023年10月31日,泰國政府決議,持有台灣護照以觀光目的赴泰國給予免簽證待遇,並可在泰國停留30天,有效期限為 2023年11月10日至2024年5月10日。
上圖:泰國觀光局台北辦事處的「泰國免簽證」活動公告。
免簽入境泰國時間:2023年11月10日至2024年5月10日,為期6個月
在泰國可停留時間:30天
需要什麼文件:只需要帶上你的護照正本 (需有六個月以上有效期)
補充:泰國出入境表早在2022年解封前就已取消不用了!
若後續有變動,請以泰國官方公告為準。
參考過去台灣申請泰簽入境泰國的相關規定:
請注意入境泰國可能被抽查身上現金,個人2萬泰銖(台幣或美金外幣都可以),一個家庭是4萬泰銖與等值貨幣。我個人是沒有被抽查過,但我曾辦落地簽入境時,看到一旁的印度遊客被要求拿出現金,櫃台拍他手持鈔票的照片。
如果想停留泰國超過30天呢?
就跟過去一樣,到泰辦處申請觀光泰簽,就可以在泰國停留60天。
相關文章:[泰簽申請流程]到台北申請泰國觀光簽證,泰簽準備資料,下載泰國簽證申請表與委託書@2023年10月更新
為什麼台灣也有泰國免簽?
時空背景:中國已經先有免簽活動,台灣方有抱怨聲。10月初曼谷SiamParagon暹羅百麗宮百貨發生14歲少年持槍攻擊案,影響觀光氣氛。也或許中國免簽入境泰國的人數沒有達到泰國官方希望的水準,所以加碼給台灣、印度免簽活動,能把流失、沒達標的遊客量補回來吧!
為什麼只給6個月免簽證?
因為要評估經濟效益,畢竟中國、台灣、印度入境泰國的簽證費是蠻大的政府收入,若少了這些簽證費,泰國政府的收入來源會減少。加上擔心免簽入境遊客來泰國工作,可能頻繁入境從事非法行為,所以有多方考量。

泰簽之亂?這次是小亂啦!其實泰國對台灣的簽證政策一直沒變,就是要辦簽證,需要簽證費,但看到大陸享有免簽活動,多少會眼紅,哈)))
2023年9月中泰國駐台辦事處在官網上貼出一張「泰國免簽證」相關公告,台灣網友看到以為泰國對台灣實施「免簽證」,結果公告中只有中國及哈薩克,並沒有台灣。
為什麼要公告?
可能承辦傳訊相關人員,群發資訊就公告了。很多泰國人才不管台灣和大陸的爭議。也可能發出來試試水溫?看看反應? 諜對諜陰謀論又來了!哈)))
為什麼台灣沒有泰國免簽?
給台灣免簽,就一定要給陸客免簽。但給陸客免簽,不一定要給台灣免簽,妙吧!
泰窘了!以前網友向我抱怨,泰國為什麼不給我們免簽?最多只有限時免簽證費。
我當時會回:中國也沒有免簽嘛!
現在泰國決定給陸客免簽五個月,而台灣持續給泰國遊客免簽,泰國還是沒打算給台灣免簽,這算什麼?這就是國際關係的角力。
我只好改說,因為中國跟泰國有邦交嘛!疫情後,陸客沒有台灣人那樣重返泰國的熱潮。給台灣人泰國免簽對觀光收益影響不大!台灣遊客沒那麼多,也沒有少那麼多。
我今天查看中國外交部:泰國相關文章,還沒有看到相關公告出來。
之後會不會給台灣免簽?如果後續有變動,會公告在台北泰國貿易經濟辦事處。
臉書:https://www.facebook.com/TTEOTAIPEI/

上圖:一些網友們對於泰國給中國免簽的部分留言,有不同的看待角度。
泰國對台灣的立場,一直是一個中國,所以泰國航空顯示桃園機場是「Taipei - Taiwan - China [TPE]」。
不給台灣免簽延伸出政治思考,一來是討好中國,像是在打壓台灣,但同時又好像暗示了台灣不等於/屬於中國。

今年有不少泰國假消息?豬仔事件?中國人被賣到KK園區?孟婆湯嘎腰子事件?讓華人對泰國旅遊安全產生顧忌!
TVBS:赴酒吧遭下藥遊泰真這麼可怕? 抖音恐嚇「嘎腰子」揭密男模餐廳
鏡新聞:中國網紅遭下藥賣到KK園區? 泰警查證疑「又是」假訊息炒作
今日新聞:曼谷司機疑企圖將大馬遊客「賣豬仔」 泰國政府:誤會一場
三立:揭柬埔寨詐騙新招「泰國現在很危險」!被騙到緬甸無法可救
今年8月映的中國電影《孤注一擲》,票房突破30億元人民幣,根據真實事件改編,故事關於中國人被誘騙到東南亞的暴力詐騙組織。
有人認為這部電影,引投更多泰國流言,使得中國遊客對於泰國卻步。

不論這些假消息真豬仔,人口或器官販賣一直都存在世界某個角落,不太會影響我對泰國旅遊安全的擔心。要懂得保護自己,出國很低調不招搖,晚上不去聲色場所。
世界各地多少都會有危險的地方、壞人,不是只有泰國,但不論到哪裡,就算在台灣,大家也都要提防陌生人,深夜問題多,避開暗巷弄。


泰國頭條新聞社:2023年9月12日泰國總理賽塔(Srettha Thavisin又譯社德他)召開會議,考慮向中國遊客提供免簽政策。免簽政策將有望吸引500萬遊客,中國免簽證是首次測試,看看對經濟產生多少影響。
目前查到媒體說明的的中國限時免簽活動(2023年9月25日至2024年2月29日,近5個月),無需申請簽證,但中國遊客必須遵守落地簽證程序,其中包括向泰國移民局提供飯店預訂證明和至少280美元(約1萬泰銖)的資金證明。
香港01:泰國決定對中國遊客實施為期5個月免簽政策 時段覆蓋中國春節
註:本文圖文引用網路新聞媒體。

新總理上任!中國入境泰國觀光免簽政策首次誕生,算是他任內創舉!新官上任,想要創造話題與改變,試試免簽這招救觀光經濟!
中央社新聞:泰王同意任命新總理賽塔內閣 為泰黨占半數
2023年5月14日的泰國國會眾議院選舉後,由擁有141席的國會第2大黨為泰黨(Pheu Thai)和擁有71席的第3大黨泰自豪黨(Bhumjaithai)領軍的11黨聯盟尋求組閣,聯盟推出地產大亨賽塔(Srettha Thavisin)為總理候選人。
賽塔在8月22日的國會總理選舉中,獲得參眾議院750席中壓倒性的482票,順利當選為泰國第30任總理。賽塔內閣9月5日正式宣誓就職。
泰國新總理賽塔首次內閣會議,從各方面加速旅遊業的成長,以刺激第四季的經濟成長,而開放更多免簽國家是考慮選項之一。針對解決泰國觀光業裡中國遊客赴泰人次不如預期,決議從9月25日開始提供中國和哈薩克遊客免簽證待遇,以加速刺激觀光業發展。

泰國政府希望2023年遊客人數達到3千萬人次,將近是去年1100萬人次的3倍。新總理上任後,泰國新政府觀光10措施,制定了10項觀光刺激政策,免簽即為其中之一。相關措施有望讓2024年遊客人數將達4000萬,重回疫情前2019年的紀錄,營收將比今年的2.4兆泰銖,還要高出29%,達到3.1兆泰銖。
泰國10項觀光刺激政策:包括旅遊安全、商業影片、藝人官員等相關宣傳活動,賽塔也準備海外出訪推廣觀光;開放飛往二線但具潛力省份的直飛航班,打造潑水節與水燈節成為「世界級節日」。成立「危機管理小組」,應對任何對泰國旅遊業構成影響的事件。

《曼谷郵報》報導,由於泰國安全名聲與航班問題,免簽計劃難以立即有顯著成效,泰國旅遊業者協會(ATTA)主席西迪瓦察(Sisdivachr Cheewarattanaporn)分析,政府喊出500萬人次的目標,亦即要讓中國客入境人次從現在每月35萬,提升至每月70萬,確實有難度。
而賽塔預計10月出訪中國,旅遊業更呼籲應趁此提出合作,並要求北京當局監管社交媒體上猖獗的泰國假新聞。西迪瓦察還指出另一個問題,就是不少中國民眾連申請護照都有困難,若北京不幫忙難以解決。


受到三年疫情影響,泰國航空(Thai Airways)經歷破產重組,如果泰航想賺錢,勢必少不了中國航線。
泰國總理賽塔也與泰國航空討論了相關政策,泰航表示預計將每周飛往中國的航班,由25個增加到35個,預計12月1日開始生效,曼谷到北京、昆明、成都,由原本每周2到6班不等,均增加至7班;而曼谷到上海、廣州,維持每周7班。
另一方面,泰航旗下本土微笑航空即將關閉,業務回歸泰航,預計重新開通9個國內航班,連結曼谷至9府,包括甲米、孔敬、普吉島、陶公府、清邁、清萊、合艾、烏隆他尼和烏汶。


瞧這人潮!2019年時中國觀光團客在皇家田外圍停車,導遊舉旗帶隊,大排長龍要進去曼谷大皇宮(Bangkok Grand Palace)參觀。
疫情大爆發前,泰國走過2015年四面佛爆炸案、2016年泰皇9世國喪…一直到2019年才又達到泰國旅遊業的全盛時期!
當時泰國給予中國、台灣等國「免簽證費」的旅遊好康,其中施行蠻長一段時間「泰國落地簽免費」,還是要申辦泰簽,但免費。
泰國2019年國際旅客觀光收入可達到約1兆9,600億泰銖(約2兆800億新台幣),人次和收入均年增約4%。
泰國2018年的國際旅客觀光人次為3,826萬,2019年在12月27日迎來第3900萬名旅客,每日入境旅客約14萬人次,當時泰國對中國與台灣等國實施「免費的落地簽」,提升旅客赴泰意願。

WIKI:Foreign tourist arrivals in Thailand
透過上圖,可以看到近15年來,入境泰國的國際遊客人數,原本期待2020年會突破4千萬人,但遇到新冠疫情影響,馬上大滑落。
根據泰國觀光局數據顯示,2021年受新冠疫情影響,泰國旅遊只接待約42.7萬名遊客,其中1.3萬人來自中國。
2023年截至8月27日約有1,760萬海外遊客入境泰國。赴泰國遊客人數最多的前5個國家是:馬來西亞(279.7萬)、中國大陸(218.2萬)、南韓(104.6萬)、印度(100.7萬)和俄羅斯(91.5萬)。
中外互免签证协定一览表(更新至2023年2月22日)
泰國人入境中國,只有外交公務相關人員有免簽。
新冠疫情三年後,中國遊客對泰國的熱情似乎並未很快恢覆到疫情前的狀態,使得泰國政府首次對中國遊客推出免簽政策。
陸客不來,所以泰國先低頭給予免簽。
台灣也是如此,陸客不來,只好給東南亞免簽。
供需關係,看誰需要誰多一點!
像是超商免運費,吸引取貨人進超商,才有可能順便消費。許多行銷手法,都會用免費、買一送一、降價大促銷、出清特賣把人吸引進來逛逛。觀光產業當然也是!
為什麼台灣沒有泰國免簽?因為我們就算要花錢辦簽證,還是願意飛去玩,對吧?

據法新社引述官方數據顯示,新冠疫情爆發前,造訪泰國的國際遊客,近四分之一來自中國,2019年進入泰國的4千萬名遊客裡,泰國接待約1,100萬名陸客,中國是主要來源國。
過去中國遊客前往泰國主要有3種簽證方式,電子簽證、落地簽證與落地電子簽,簽證費用在240500人民幣,根據簽證種類需要提供包括照片、申請表、機票酒店確認單以及財力證明等。
泰國用免簽吸引陸客回流,要有陸客才能帶動國際航線、飯店業到樂園、餐廳、小吃,買伴手禮。

當然泰國也要面臨,中國遊客進入帶來的影響,也會排擠掉一些其他遊客,因為擔心遊泰氣氛受陸客影響,還有中國最愛一條龍式的團客經濟,到泰國還是到中國人經營的飯店、餐廳,對活絡泰國在地經濟有限。
過去泰國不給中國免簽,一來是簽證費是一大觀光收入,再來是擔心有人藉此來泰國工作,甚至是違法事件。這也是為什麼泰國新總理先試試給中國五個月免簽優惠,後續觀望是否利多於弊。
疫情後陸客沒有大回流,本來對我來說…算是美事一件!旅遊顯得安靜清閒些,不過確實有一些店家業主,在觀望遊客量復甦而未復業。凡事都有好的、壞的一面,看你如何看待它!
台灣交通部觀光局統計國人2023年1月至6月亞洲出國(目的地)人次統計(人數):
1.日本:1793250人,近180萬人。
2.中國(599837)
3.韓國(409174)
4.越南(347040)
5.泰國:344031,超過34萬人。
6.香港(315303)
7.新加坡(153933)
8.馬來西亞(105190)
9.菲律賓(95133)
10.澳門(92313)
2023年9月華視新聞:觀光署率團辦旅遊展 拚泰國來台全年32萬人次
在泰國人來台免簽證措施下,COVID-19疫情大爆發前一年,2019年泰國赴台觀光人次達41萬4000人次。
2023年截至7月份為止,泰國赴台已達到21萬7200人次,為東南亞第二大客源國。

要不要去泰國玩?不應該取決於有沒有免簽吧!
畢竟一直以來都沒有免簽,雖然過去曾有「免簽證費」,但一樣要排隊申請簽證。
泰國給中國免簽,也要等真的發生了,才知道是否真的…簡易入境。
關於泰國的假消息,華人只要聽到壞消息,通常不求證,就會先打退堂鼓,寧可信其有的精神。其實旅遊勝地人多問題就會比較多嘛!擔心就不要去也ok,選自己喜歡的、能安心旅遊的城市,或是留在台灣。
相關文章:[泰簽申請流程]到台北申請泰國觀光簽證,泰簽準備資料
泰國落地簽申請表Visa on Arrival Thailand書寫範本
中文線上預訂國內國外票券,包車,一日遊行程:Klook客路旅行、KKDAY酷遊














































